Instance Verification Kit (IVK)
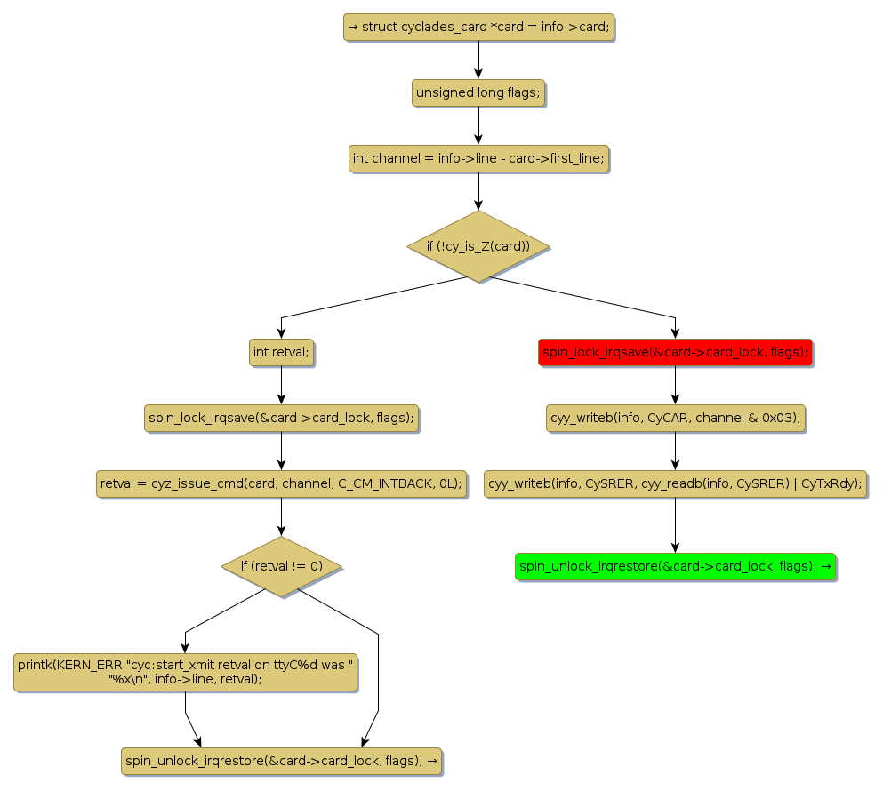
spin lock @ [37137+43+/linux-3.19-rc1/drivers/tty/cyclades.c]
Instance Signature: card_lock
|
The Matching Pair Graph:
|
|
Function Name
|
Control Flow Graph (CFG)
|
Events Flow Graph (EFG)
|
Source Correspondence
|
|
start_xmit
|
|
|
[36960+10+/linux-3.19-rc1/drivers/tty/cyclades.c]
|